腾讯云如何解绑定经销商?

1、联系原有经销商,申请解绑定。

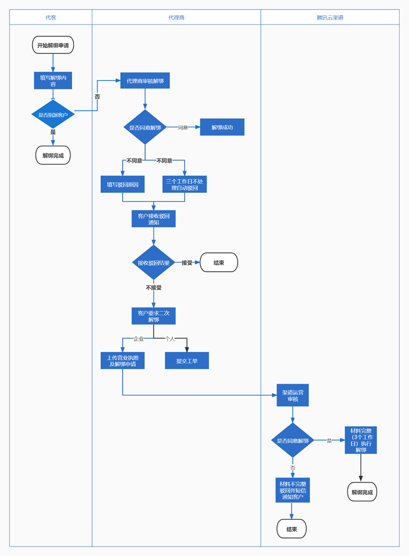
2、如果原经销商联系不上,或者不同意,可采用工单方式申请解绑。流程如下

提交工单的路径:



重新绑定我司腾讯云渠道:

点击:https://partner.cloud.tencent.com/invitation/18140140005f9918d01cb72

扫描二维码

手机扫一扫添加微信

购买咨询
微信扫一扫

咨询电话4000144014

客户经理电话15313800931

Telegram
@ChinaCloud

微信号复制成功

打开微信,点击右上角"+"号,添加朋友,粘贴微信号,搜索即可!